各有关学院、2026年春季毕业研究生和相关导师:
为保证我校2026年春季毕业研究生学位授予工作的顺利进行,现将学位论文预答辩、重合率检测、评审、答辩及学位授予等工作安排通知如下:
一、预答辩
各学院根据研究生学位论文完成情况,组织2023级硕士研究生(学制2.5年)及各类延期毕业博士、硕士研究生的学位论文预答辩工作,具体时间由学院自主安排,需在论文重合率检测工作开始前完成。
二、送审论文上传与审核
1.研究生登录校园信息服务门户(浙财彩微),登陆“研究生系统”,在主页点击“个人基本信息”,确定个人的导师信息是否正确,如果不正确或没有,需要联系学院完善导师信息,否则提交后导师无法看到;点击“送审论文上传”,即可打开上传论文的界面,根据要求填写信息,并按要求上传论文原文和摘要,点击“提交”。
注意:1、关键词需要添加3-5个,研究方向需要添加1-2个(请慎重填写与论文完全相符的关键词与研究方向,论文送审时将根据所填内容匹配盲审专家);2、创新点为选填项;3、论文原文附件为pdf与Word版本,摘要为txt格式;4.论文不能出现含有导师姓名、作者姓名以及其它可能辨认出论文来源的字样;5、提交前确保已上传附件。
2.导师登录校园信息门户(浙财彩微),在左侧“应用”中点击“研究生系统”,在“学位论文管理—学位论文审核”界面完成审核。
3.研究生秘书登录校园信息门户(浙财彩微),在左侧“应用”中点击“研究生管理平台”,在“学位管理-学位论文审核”界面完成审核。
三、学位论文重合率检测
1.我校使用中国知网“学位论文学术不端行为检测系统(TMLC2)”进行重合率检测,比对范围如下:中国学术期刊网络出版总库、中国博士学位论文全文数据库/中国优秀硕士学位论文全文数据库、中国重要会议论文全文数据库、中国重要报纸全文数据库、中国专利全文数据库、互联网资源(包含贴吧等论坛资源)、英文数据库(涵盖期刊、博硕、会议的英文数据以及德国Springer、英国Taylor&Francis期刊数据库等)、港澳台学术文献库、优先出版文献库、互联网文档资源、图书资源、CNKI大成编客-原创作品库、学术论文联合比对库、个人比对库。我校仅承认本校所使用系统的检测结论,由于校内外检测系统不同导致查重结论不同的,以校内检测结论为最终结果。
2.研究生在系统提交论文时应该审慎选择论文的最终稿进行上传,并对上传论文承担学术诚信责任,不得以“提交论文版本错误”为理由对重合率超标的论文提出重新上传和查重的申请。
四、学位论文盲审
为保证论文评阅工作公平、公正,提高论文评阅效率,提升论文评阅质量。研究生学位论文全部由研究生院通过教育部学位中心学位论文送审平台统一送审评阅。
五、学位论文答辩
答辩前,各学院对研究生的课程学分、各培养环节学分、学位论文、创新成果等进行全面审核,认为达到博士、硕士学位要求时,方可同意答辩申请;答辩由各学院组织,具体工作按照《浙江财经大学学位授予工作细则》《浙江财经大学研究生学位论文及实践成果管理办法》执行。
六、学位授予
博士点一级学科学位评定分委员会或学院学位评定分委员会应按照学位授予标准,对学位申请人的情况进行全面审查后,方可作出是否建议授予相应学位的决议,并向学校学位评定委员会提交建议授予博士、硕士学位人员名单。授予学位的日期以学校学位评定委员会召开日期为准。
七、提交学位论文终稿
1.印刷版
硕士研究生向学院递交1本经本人和导师签字的正式论文(论文由学院留存),博士研究生向学院递交2本经本人和导师签字的正式论文(其中1本学院留存,1本由学院统一交研究生院)。
2.电子版
正式论文Word版与PDF版在研究生系统中提交,电子论文命名为:学号_专业名称_论文题目_研究生姓名。其中,PDF电子文档应该是完整的(含封面,含签字)论文最终稿。
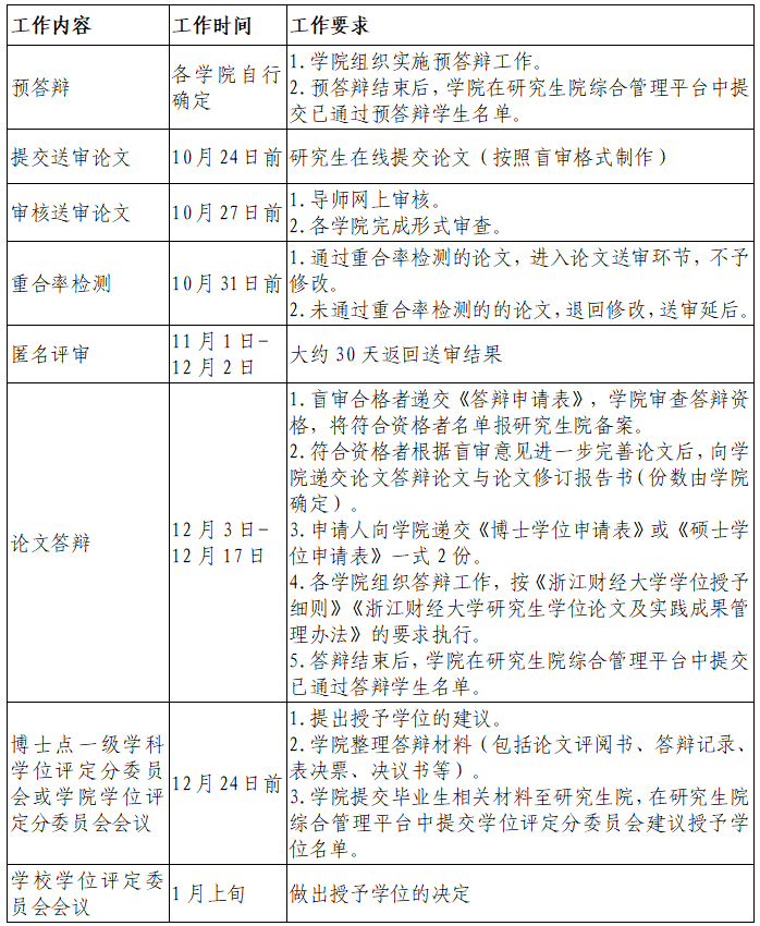
八、时间安排

九、其他要求
专业学位研究生可通过实践成果申请学位,由各学位评定分委员会制定学位申请实施细则,报校学位评定委员会审议通过后实施。
十、附件下载清单
1-1.研究生学位论文预答辩相关材料(研究生下载)
1-2.研究生学位论文预答辩相关材料(研究生秘书下载)
2-1.研究生学位论文答辩相关材料(研究生下载)
2-2.研究生学位论文答辩相关材料(研究生秘书下载)
研究生院
2025年7月3日